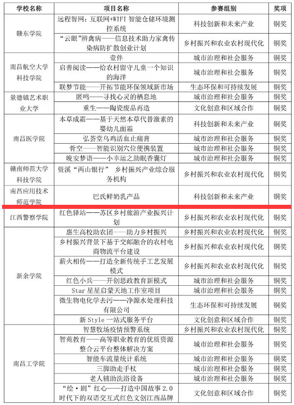
喜报:beat365官网学生《巴氏鲜奶乳产品》参赛作品在第十三届“挑战杯”江西省大学生创业计划竞赛荣获铜奖
管理员2022-06-104516
喜报:beat365官网学生《巴氏鲜奶乳产品》参赛作品在第十三届“挑战杯”江西省大学生创业计划竞赛荣获铜奖
5月28日,由团省委、省教育厅、省人社厅、省科协、省学联主办,江西科技师范大学承办的第十三届“挑战杯”江西省大学生创业计划竞赛终审决赛顺利结束,经过资格审查、省级复赛、视频答辩和组委会、评委会综合审定,beat365官网《巴氏鲜奶乳产品》参赛作品荣获铜奖
。

